📍 苏州市
微信公众微信公众号

苏州科技馆票价及优惠政策公告

2026/04/28 1.5w 阅读 332 点赞 查看原文

3月20日

苏州科技馆正式开馆

各种炫酷奇妙的互动装置、展览

立马受到市民的欢迎


此前探馆视频↑


五一假期即将来临

苏州科技馆为大家准备了多重惊喜

并公布了最新票价及优惠政策

欢迎大家前来打卡



夜馆首开!8K超高清球幕下仰望星空


这个五一假期

苏州科技馆夜馆首开!

陪你从早嗨到晚~











开馆时间请收好:

  • 4月30日、5月5日:

    9:00—17:00(16:00停止入馆)

  • 5月1日—5月4日:

    9:00—20:00(19:00停止入馆)

5月6日—9日(周三至周六)闭馆,让展品们好好做个“体检+保养”,这几天别跑空哦~5月10日恢复正常开馆。

场馆位置:虎丘区金山东路85号


图片


这个五一假期

苏州科技馆LED球幕天象厅

还将推出沉浸式体验活动


专业的实时天象节目演示

将带你沉浸式遨游太空

在8K超高清球幕下仰望繁星、

解锁今春最闪耀的星图

随手一拍就是“宇宙级”大片~


图片



成人票50元/人,6周岁以下儿童免票


苏州科技馆

最新票价及优惠政策

请大家查收


尊敬的观众朋友们:


现将苏州科技馆票价、优惠政策及购票须知公告如下:


一、票价及优惠政策


图片


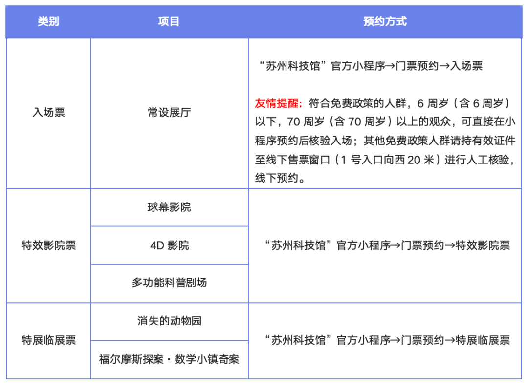
二、预约方式及规则


图片


提前3个自然日14:00通过“苏州科技馆”官方小程序实名制预约购票。如4月27日可购买4月30日的票,依此类推。数量有限,售完即止。

图片


三、购票须知


1.购票方式:本馆实行实名制预约购票。特效影院票(球幕影院、4D影院、多功能科普剧场)及特展临展票等,须先预约入场票后再购买。


2.实名认证:全员在线实名制购票,线上实名登记支持有效证件:中国居民身份证、中国护照、外国护照、港澳居民来往内地通行证、台湾居民来往大陆通行证、港澳居民居住证、台湾居民居住证、外国人永久居留身份证。


3.限额购票:每人每场限购4张参观票,1张参观票对应1个有效证件。未满14周岁观众不可单独预约,需至少1名成人陪同预约、入馆。


4.异常订购:系统判定为非真实购票、恶意刷票行为(包括但不限于同一账号短时间多次下单、使用虚假证件购票、倒卖门票等)的,馆方有权取消订单、不予配票,并将异常预约账号列入黑名单。


5.免费及优惠政策:符合年龄优惠政策的人员,须通过线上进行线上预约后方可入馆,检票时需同时验证相关有效证件。除指定非免费项目以外,其余免费人群则需携带相应有效证件,前往线下办理免票手续入馆。无证或超出优惠票或免费票范围的须购普通票。


6.退改签说明:入场票及特展临展票随时可退,未主动申请退票的,系统将于次日早上8点自动发起退款;影院票为避免资源占用与浪费,场次开场前一小时可退,逾期不可退;其他票务的退票规则请以实际预订时的具体须知为准。


苏州科技馆

2026年4月27日



素材来源:苏州科技馆

免责声明: 本文信息仅供参考,具体政策以官方最新发布为准。如有疑问,请拨打相关部门咨询电话或前往官方网站查询。

评论 (2)

苏州市民2026-03-18 15:30

非常实用的信息,感谢分享!

科技爱好者2026-03-18 14:20

这篇文章写得很详细,有帮助!

关注我们

联系电话:17633723504

昆山星网数科网络科技有限公司

联系电话:17633723504 | 投诉QQ:362692221 | 联系邮箱:362692221@qq.com

苏ICP备2024095080号-113